← Back to Home

CFU 1 - My First Program

CFU 2 - Concatenation Program

CFU 3 - Mathematical Operations

CFU 4 / Group Challenge

CFU 5 - Counting Coins

CFU 6 - Random Number Calculator with Math Operations

CFU 7 - Sum and Average using User Input

CFU 8 - Grubhub Program

CFU 9 - Guesssing game: Roll the Dice!

CFU 9 FlowChart

CFU9

CFU 10 - Random Number Guess!

CFU 10 FlowChart

CFU10

CFU 10 (Improved Version with Group)

CFU 10 (Improved Version with Group) FlowChart

CFU10group

CFU 11 - Playing around with For Loops

CFU 11 FlowChart (Main code)

CFU11main

CFU11 Flowchart (all three seperate functions)

CFU11rest

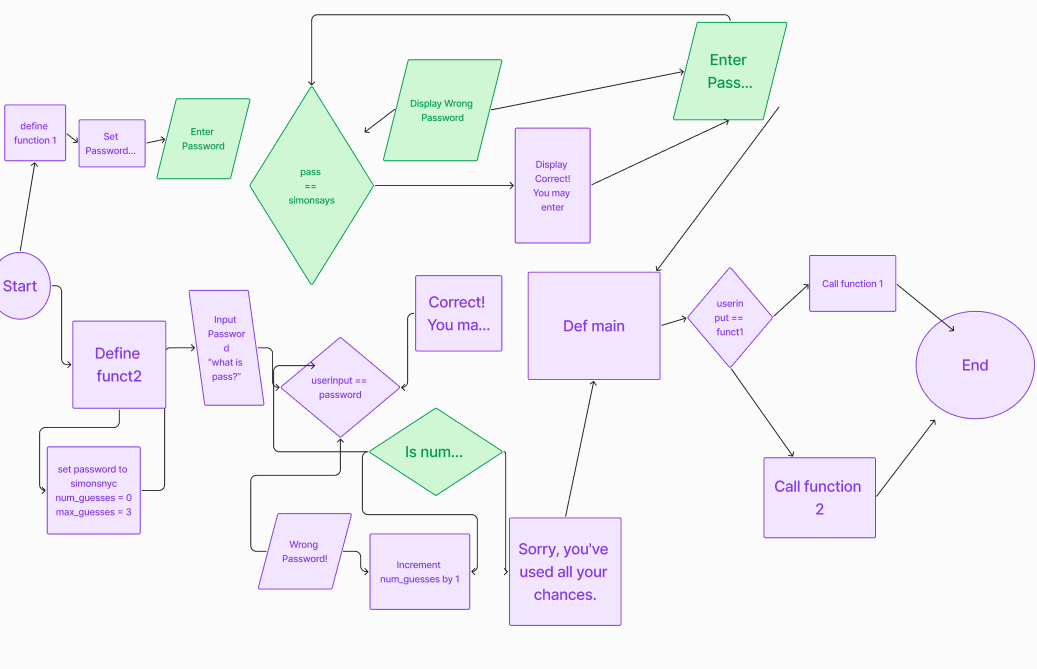
CFU 12 - What's your Password?

CFU 12 FlowChart

CFU12

CFU 13 - Canvas Practice!

CFU 14 - Happy Lines!

CFU 15 - Happy Shapes!

CFU 16 - Happy Circles!

CFU 17 - Formating Functions

CFU 18 - Reciepts

← Back to Home